
为持续推动火灾隐患曝光工作走深走实,有效利用舆论监督和社会监督手段,形成高压震慑,推动隐患整改,海口市消防救援支队对在消防安全风险排查中存在风险隐患的单位、各类消防安全不良行为开展第二十批消防安全隐患曝光,督促相关单位引以为戒,立即开展自查自改。
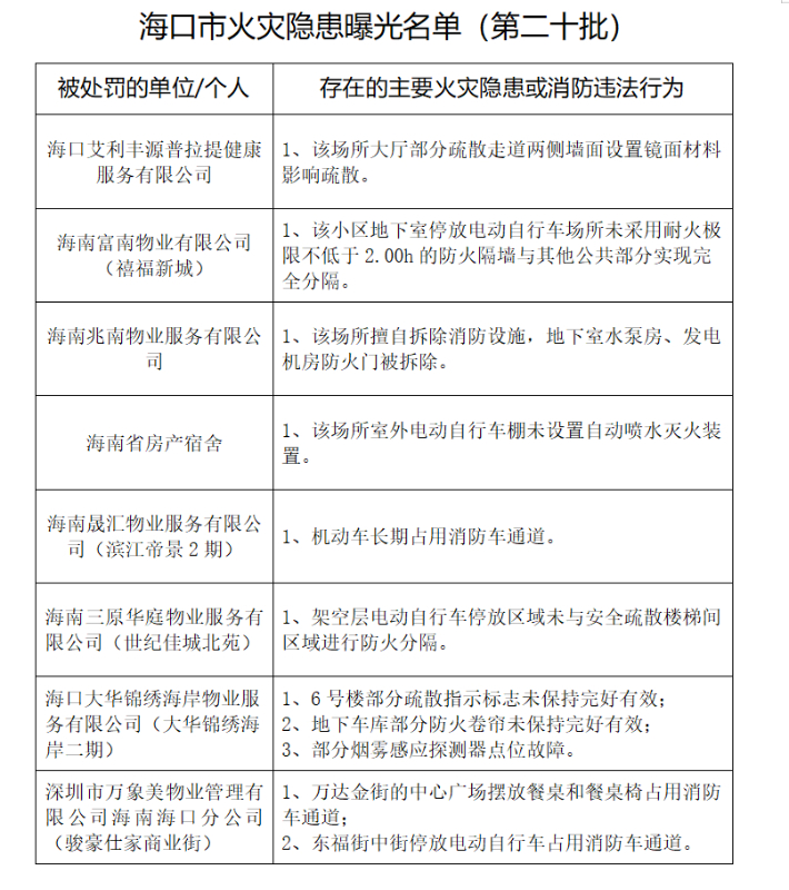
海口市消防救援支队在监督检查中发现,海口艾利丰源普拉提健康服务有限公司、海南富南物业有限公司(禧福新城)、海南兆南物业服务有限公司、海南省房产宿舍、海南晟汇物业服务有限公司(滨江帝景2期)、海南三原华庭物业服务有限公司(世纪佳城北苑)、海口大华锦绣海岸物业服务有限公司(大华锦绣海岸二期)、深圳市万象美物业管理有限公司海南海口分公司(骏豪仕家商业街)等8家单位,存在占用消防车通道、电动自行车棚未设置自动喷水灭火装置、擅自拆除消防设施、停放电动自行车场所未与其他公共部分实现完全分隔、消防设施设备未保持完好有效等消防安全隐患问题。
针对检查中发现的问题,海口市消防救援支队责令相关单位立即整改,消除隐患。
【纠错】 【责任编辑:韩昊辰】









